David Perez Logo Image

David Jon Perez

Hi, I'm David Perez,

An Electrical and Computer Engineer.

Welcome to my portfolio page! Below is a list of my favorite projects, some information about me, and contact details. For a more comprehensive list of my projects see the "projects" link at the top of the page!

Project Highlights

Lane Line Detection

Lane Line Detection

For the final project of the UNL's Intro to Deep Learning course my colleagues and I developed a lane line detection Neural Network. The network was trained on the BDD100K data set and could accuratley and consistently detect lane lines. This project was done using a Resnet-50V2 backbone using Tensorflow.

  • Tensorflow
  • Python
  • Deep Learning

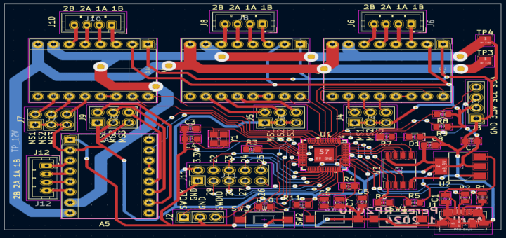
PCB Design With RP2040

A grid game website

This custom PCB equipps the RP2040 microcontroller with four A4988 stepper motor drivers. This board contains the necessary components to operate the RP2040 such as crystal oscillators, voltage regulators, and a ram chip amongst other components.

  • KiCad
  • RP2040
  • Stepepr Motor Drivers

Handwritten Equation Solver

Minimalist Website

This personal project implements a custom sequential neural network. This model was given my hand written equations from my phone, would then determine which numbers and operators were present, and then solve the equation.

  • Tensorflow
  • OpenCV
  • Matplotlib

About Me

Get to know me!

Hey! It's David Perez and I'm a Software Design Engineer Intern located in Lincoln, Nebraska. I'm a graduate of the University of Nebraska Lincoln where I obtained a Bachelor of Science in Electrical Engineering and a Bachelor of Science in Computer Engineering.

Through my experience in the industry, I've worked on projects programming embedded systems for FSK and LoRa radio, serial communications, and battery ADCs, among other peripheral firmware development. For these systems, I've also created a C++ QT Application for performing final stage PCB provisioning for several hundred thousand unit runs.

During my time in academia, I took courses on Introduction to Computer Vision, Intro to Deep Learning, Mobile Robotics, and software engineering for robotics courses. I've also taken a handful of electrical engineering labs, and other courses such as Electronics and Circuits I, II, and III, Digitial Signal Processing, and Linear Control Systems.

My Skills

  • Embedded System Periferal Firmware Development
  • Computer Vision using Deep Learning
  • Fundamental Computer Vision Algorithm
  • Large Scale Development using Git
  • PCB Design
  • Circuit Analysis
  • Digital Signal Processing
  • Python/QT Application Development

Contact

Email me